Product development
Create a visual flowchart for your workflows or decision-making processes

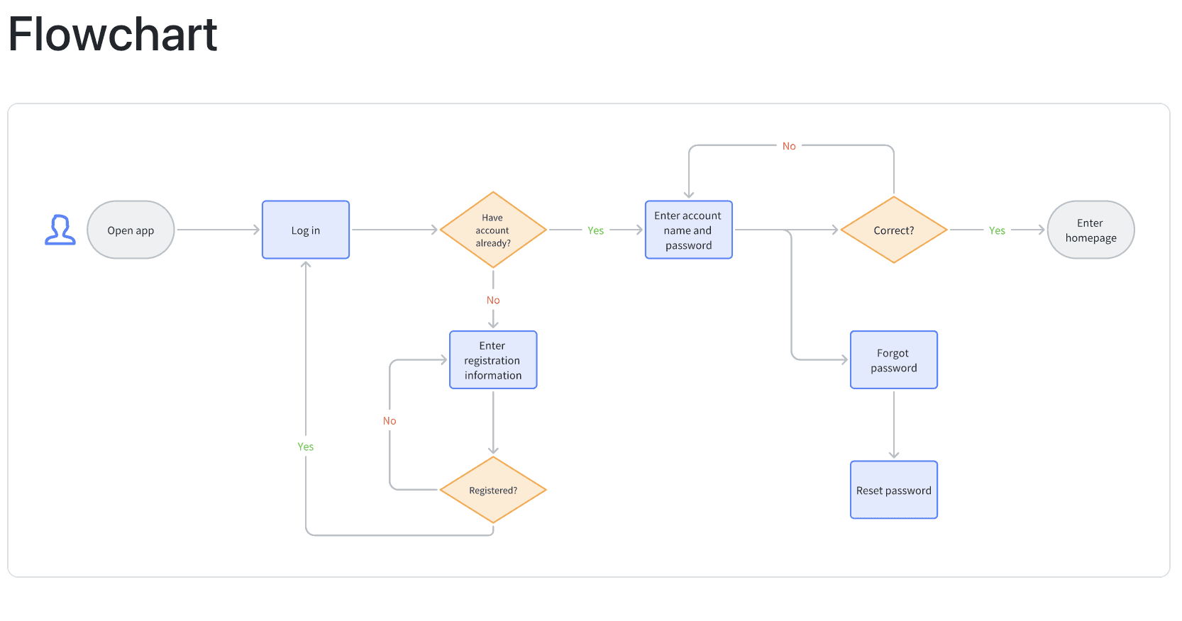
What is Flowchart Template?
A flowchart is a visual representation of a process or workflow, breaking down each step into a series of shapes and arrows. This template allows you to create a flowchart for any specific process important for workflows or decision-making, such as logging into an app, registering an account, or resetting a password. By visually mapping out each step, you can identify bottlenecks, streamline processes, and improve overall efficiency.
Who is this Flowchart Template for?
This flowchart template is perfect for anyone who needs to visualize and understand complex processes, including:
- Project managers who want to map out project workflows and identify areas for improvement
- Business analysts looking to document and analyze business processes
- IT professionals who need to design and implement new systems or troubleshoot existing ones
- Team leads who want to improve team collaboration and communication by providing a clear visual representation of processes
Using a flowchart template in Lark offers several benefits:
1. Clarity: Flowcharts provide a clear, visual representation of complex processes, making it easier for team members to understand and follow the steps involved.
2. Collaboration: Lark's flowchart template allows multiple team members to work on the same flowchart simultaneously, ensuring everyone is on the same page and promoting effective collaboration.
3. Customization: With Lark, you can easily customize your flowchart to suit your specific needs, including adding shapes, colors, and text to represent different steps and decisions.
4. Integration: Lark's flowchart template can be seamlessly integrated with other Lark tools, such as task management and document editing, allowing you to streamline your workflows and improve overall efficiency.
5. Accessibility: Lark's flowchart template can be accessed from any device, making it easy for team members to view and edit the flowchart on the go.
Load More























